beat365英国官网网站
首页
beat365
学院简介
学院领导
组织机构
师资队伍
本科生教育
专业设置
培养方案
教学管理
课程建设
实验室建设
教研项目
教学成果
教材建设
学科竞赛
教学名师
下载服务
研究生教育
招生信息
招生专业与领域
培养管理
培养方案
导师名录
下载服务
科研与学科
学科建设
科研管理
科研平台
科研项目
科研成果
学术交流
下载服务
党群工作
组织机构
规章制度
工作信息
学习材料
党员风采
学生工作
组织机构
规章制度
文件下载
学校主页
当前位置:
首页
>>
研究生教育
>>
招生信息
>> 正文
研究生教育
招生信息
招生专业与领域
培养管理
培养方案
导师名录
下载服务
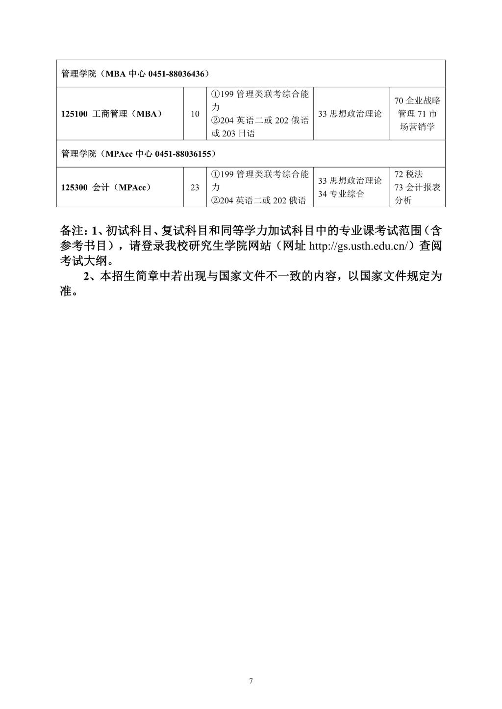
beat365英国官网网站2022年硕士研究生招生简章招生目录
作者: 更新时间:2021-10-15 点击次数:
上一条:
beat365英国官网网站2022年攻读硕士学位研究生招生简章
下一条:
beat365英国官网网站2021年攻读硕士学位研究生招生简章